集团简介
英国正版365官方网站是一所以交通为特色、轨道为核心、多学科协调发展的教学研究型大学,国铁集团与江西省人民政府、国家铁路局与江西省人民政府“双共建”高校,“中西部高校基础能力建设工程”高校,博士学位授权单位。
集团涵盖工、经、管、文、理、法、教育、艺术等8个学科门类。拥有3个一级学科博士点、21个一级学科硕士点,工程学学科进入ESI全球前1%,3个学科入选江西省一流学科,4个学科成为江西省学科联盟牵头学科,具有19个专业学位授权类别,是硕士研究生推免工作单位。50余个专业面向全国招生,其中19个专业入选国家一流本科专业建设点,18个专业入选省一流本科专业建设点。拥有4个国家特色专业、3个国家级卓越工程师试点专业,9个专业通过工程教育认证(评估)。拥有1个国家级重点实验室,2个国家地方联合工程研究中心,3个教育部实验平台,40余个省部级科技创新平台。
集团将秉承“日新其德、止于至善”的校训,践行“团结、求实、创新、奋进”的校风,大力弘扬新铁军精神,铁心铸忠诚、铁血报家国、铁肩担使命、铁手创大业,加快建成行业领先、区域一流、特色鲜明的高水平交通大学,诚邀各方英才加盟,共筑“百年交大梦”。
英国上市公司365简介
为了凸显“交通特色,轨道核心”办学特色定位,强化交通特色学科体系,推进交通运输工程学科人才培养、科学研究和队伍建设,发挥交通运输工程学科的辐射引领作用,促进学科交叉融合,英国正版365官方网站对部分学科、专业进行调整组建英国上市公司365,简称“交通学院”。
团队队伍
公司现有教职工137人,其中教授21人,副教授33人。教师队伍中拥有全球前2%顶尖科学家、国家“百千万人才工程”人才、国家有突出贡献中青年专家、教育部新世纪优秀人才、享受国务院特殊津贴专家、江西省“双千计划”、“井冈学者”特聘教授、“赣鄱英才555工程”领军人才等一批学术造诣深厚、治学风格严谨、教学能力突出、师德高尚、爱岗敬业的优秀团队。
团队建设
公司拥有1个一级学科(交通运输工程)学术型博士学位点,1个一级学科(管理科学与工程)学术型硕士学位点和2个二级学科(道路与铁道工程、交通运输规划与管理)学术型硕士学位点;4个专业型硕士学位点(交通运输、工业工程与管理、物流工程与管理、测绘工程)。交通运输工程学科先后入选江西省“十二五”高水平学科、“十三五”一流学科(优势)、“十四五”一流学科(高峰优势),最早主持获轨道交通振动与噪声领域国家科技进步奖。现有在读博士研究生66名、硕士研究生453名。
研究平台
公司作为主要支撑单位参与建设2个国家级平台:省部共建轨道交通基础设施性能监测与保障国家重点实验室、轨道交通基础设施运维安全保障技术国家地方联合工程研究中心;拥有1个教育部研究平台:铁路环境振动与噪声教育部工程研究中心;6个省级研究平台:高铁发展研究中心、交通运输与经济研究所、交通基础设施环境与安全省部共建协同创新中心、江西省道路与铁路工程重点实验室、江西省轨道交通基础设施安全与维护重点实验室、江西省智能交通基础设施工程研究中心;3个校级研究平台和4个院级研究平台。
本科教学
公司现有7个本科专业:交通运输、铁道工程、交通工程、物流管理、测绘工程、物流工程、工业工程,在校本科生1800余名。其中,交通运输、铁道工程、交通工程、物流管理四个专业入选国家级一流本科专业建设点;物流管理专业入选教育部物流管理与工程类教指委首批新文科建设试点专业;测绘工程专业入选江西省一流本科专业建设点。交通运输、交通工程、物流管理三个专业获得江西省第一轮本科专业综合评价第一名,交通运输获批“江西省卓越计划”,并通过了中国工程教育专业认证。测绘工程、交通工程通过了中国工程教育专业认证现场考查。
联系我们
近五年,学院员工工作获得省级以上荣誉400余项,培养了全国老员工自强之星、全国铁路青年岗位能手、中国交通优秀学子、全国老员工暑期三下乡先进个人、全省优秀共青团员等一批优秀员工;获评“全国五四红旗团支部”、“全国活力团支部”,连续获评“詹天佑优秀班级”;获“互联网+”老员工创新创业大赛、全国老员工物流设计大赛国奖,“日日顺物流创客训练营”金奖,全国老员工数学建模大赛、全国交通科技大赛一等奖等奖项。辅导员队伍获全国铁路青年岗位能手、江西省辅导员素质能力大赛、江西省高校思想政治论文、江西省高校辅导员工作案例、江西省党建论文一等奖等奖项。
科研成果
近五年,学院教师承担国家重点研发计划项目、国家自然科学基金、国家社会科学基金等国家级科研项目61项,省部级项目183项,服务地方和行业发展的各类横向项目731项;科研经费总额累计1亿余元;主持获教育部科技进步二等奖、江西省科技进步一等奖、中国铁道学会科学技术二等奖、江西省社会科学优秀成果奖二等奖等省部级奖项20余项;出版学术专著94部,获授权专利259项,公开发表学术论文951篇,实现ESI热点论文和高被引论文双突破。
对外合作
公司与国家铁路集团有限公司、中国物流与采购联合会、江西省交通运输厅、江西省邮政管理局等政府职能部门、行业协会及大型企业建立了广泛合作关系,与南昌铁路局集团公司、海尔集团旗下日日顺物流公司等成立了28个校企共建实践教学基地。与美国、英国、加拿大、法国、墨西哥、俄罗斯等国家及香港地区高校开展联合培养、师生交换、学术交流、暑期夏令营等多种形式的合作。
公司将继续秉承“团结、求实、创新、奋进”校风,以“作示范、勇争先”的昂扬斗志,努力将学院打造成特色鲜明、行业知名的高水平教学研究型学院,使学院成为国家、行业和地方创新创业人才的培养基地、高水平科学研究和成果转化基地以及高层次决策咨询的参谋基地。
招聘类别
(一)高端人才及高水平团队。
在本学科领域具有较大影响力、取得突出业绩成果,且契合公司学科发展需要,在高水平大学、研究机构担任副教授及以上或相当职务的专家学者,年龄一般不超过40周岁(教授年龄一般不超过45周岁)。
(二)优秀博士(博士后)。
具有良好的科研能力,契合公司学科专业建设需求,具备较好发展潜力的优秀博士(博士后),年龄不超过35周岁(副教授年龄不超过40周岁,教授年龄不超过45周岁)。
招聘需求
(一)高端人才及高水平团队常年招聘,不限名额。
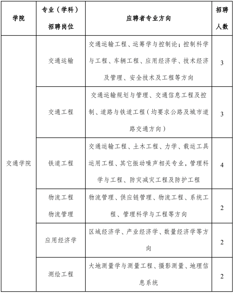
(二)博士招聘需求(见下表)

薪酬待遇

年龄在35周岁以下,获得博士学位时间不超过3年,博士阶段取得了一定科研成果的优秀博士,可申请进入学校控制科学与工程流动站、交通运输工程流动站、铁路环境振动与噪声工程研究中心工作站,成为团队博士后。享受年薪20万元(税前)的待遇,在站期限一般为2年。
详见:
http://rsc.ecjtu.edu.cn/info/1034/1550.htm
应聘方法及联系方式
应聘者将个人相关材料通过邮件方式发送至学院联系人邮箱并同时抄送至英国正版365官方网站人事处的招聘邮箱:rscecjtu@126.com,邮件主题样式名称为:姓名+XXX专业+应聘XXX学院XXX岗位。
具体联系方式:
联系人:柳老师(公司党政办公室)
办公电话:0791-87045121
邮箱:jiaotong@ecjtu.edu.cn
通讯地址:江西省南昌市经开区双港东大街808号英国正版365官方网站北区36栋英国上市公司365
邮编:330013
工作程序
1.学院通知符合条件者来校面试,并对应聘人员的教学能力、专业素质等进行综合考评。考评通过后报人事处审核、学校审定,择优聘用。
2.拟聘用人员在校医院进行体检,体检标准参照《江西省教团队格申请人员体检办法(修订)》(赣教规字〔2021〕3号)执行。
3.学院及相关职能部门按照《关于重申新进教师思想政治素质及师德师风鉴定相关要求的通知》要求,对拟聘用人员的思想政治、遵纪守法、师德师风、现实表现等情况进行考察。
4.拟聘用人员按有关政策办理在编聘用手续,享受国家规定的工资与学校的津贴福利待遇。
扫码关注
1.学校人事处人才动态

2.江西省重点人才政策

3.聘用人员入职须知

(责任编辑:董紫贻)